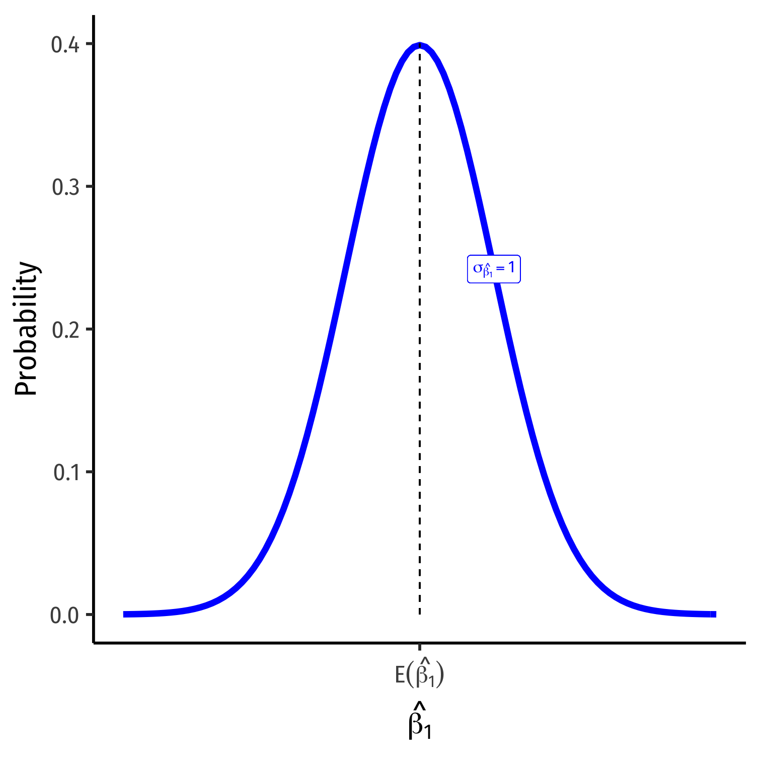
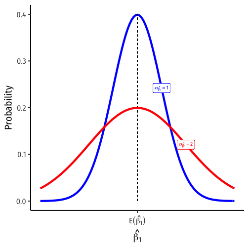
^β1∼N(E[^β1],σ^β1)

^β1∼N(E[^β1],σ^β1)
Center of the distribution (last class)
How precise is our estimate? (today)
† Under the 4 assumptions about u (particularly, cor(X,u)=0).
‡ Standard “error” is the analog of standard deviation when talking about
the sampling distribution of a sample statistic (such as ˉX or ^β1).

var(^β1)=(SER)2n×var(X)
se(^β1)=√var(^β1)=SER√n×sd(X)
† Recall from last class, the Standard Error of the Regression ^σu=√∑^ui2n−2






summary(school_reg) # get full summary
## ## Call:## lm(formula = testscr ~ str, data = CASchool)## ## Residuals:## Min 1Q Median 3Q Max ## -47.727 -14.251 0.483 12.822 48.540 ## ## Coefficients:## Estimate Std. Error t value Pr(>|t|) ## (Intercept) 698.9330 9.4675 73.825 < 2e-16 ***## str -2.2798 0.4798 -4.751 2.78e-06 ***## ---## Signif. codes: 0 '***' 0.001 '**' 0.01 '*' 0.05 '.' 0.1 ' ' 1## ## Residual standard error: 18.58 on 418 degrees of freedom## Multiple R-squared: 0.05124, Adjusted R-squared: 0.04897 ## F-statistic: 22.58 on 1 and 418 DF, p-value: 2.783e-06
broom's tidy() function creates a tidy tibble of regression output# load broomlibrary(broom)# tidy regression outputtidy(school_reg)
## # A tibble: 2 × 5## term estimate std.error statistic p.value## <chr> <dbl> <dbl> <dbl> <dbl>## 1 (Intercept) 699. 9.47 73.8 6.57e-242## 2 str -2.28 0.480 -4.75 2.78e- 6broom's glance() gives us summary statistics about the regressionglance(school_reg)
## # A tibble: 1 × 12## r.squared adj.r.squared sigma statistic p.value df logLik AIC BIC## <dbl> <dbl> <dbl> <dbl> <dbl> <dbl> <dbl> <dbl> <dbl>## 1 0.0512 0.0490 18.6 22.6 0.00000278 1 -1822. 3650. 3663.## # … with 3 more variables: deviance <dbl>, df.residual <int>, nobs <int>Professional journals and papers often have a regression table, including:
Later: multiple rows & columns for multiple variables & models
| Test Score | |
|---|---|
| Intercept | 698.93 *** |
| (9.47) | |
| STR | -2.28 *** |
| (0.48) | |
| N | 420 |
| R-Squared | 0.05 |
| SER | 18.58 |
| *** p < 0.001; ** p < 0.01; * p < 0.05. | |
You will need to first install.packages("huxtable")
Load with library(huxtable)
Command: huxreg()
Main argument is the name of your lm object
Default output is fine, but often we want to customize a bit
# install.packages("huxtable")library(huxtable)huxreg(school_reg)
| (1) | |
|---|---|
| (Intercept) | 698.933 *** |
| (9.467) | |
| str | -2.280 *** |
| (0.480) | |
| N | 420 |
| R2 | 0.051 |
| logLik | -1822.250 |
| AIC | 3650.499 |
| *** p < 0.001; ** p < 0.01; * p < 0.05. | |
"Test Score" = school_reg
"Test Score" = school_reg
coefs = c("Intercept" = "(Intercept)", "STR" = "str")
"Test Score" = school_reg
coefs = c("Intercept" = "(Intercept)", "STR" = "str")
statistics = c("N" = "nobs", "R-Squared" = "r.squared", "SER" = "sigma")
"Test Score" = school_reg
coefs = c("Intercept" = "(Intercept)", "STR" = "str")
statistics = c("N" = "nobs", "R-Squared" = "r.squared", "SER" = "sigma")
number_format = 2
huxreg("Test Score" = school_reg, coefs = c("Intercept" = "(Intercept)", "STR" = "str"), statistics = c("N" = "nobs", "R-Squared" = "r.squared", "SER" = "sigma"), number_format = 2)
huxreg("Test Score" = school_reg, coefs = c("Intercept" = "(Intercept)", "STR" = "str"), statistics = c("N" = "nobs", "R-Squared" = "r.squared", "SER" = "sigma"), number_format = 2)
| Test Score | |
|---|---|
| Intercept | 698.93 *** |
| (9.47) | |
| STR | -2.28 *** |
| (0.48) | |
| N | 420 |
| R-Squared | 0.05 |
| SER | 18.58 |
| *** p < 0.001; ** p < 0.01; * p < 0.05. | |
huxtable is one package you can use
I used to only use stargazer, but as it was originally meant for STATA, it has limits and problems
We often look at the residuals of a regression to get more insight about its goodness of fit and its bias
Recall broom's augment creates some useful new variables
.fitted are fitted (predicted) values from model, i.e. ˆYi.resid are residuals (errors) from model, i.e. ˆuiaug_reg<-augment(school_reg)aug_reg %>% head()
| testscr | str | .fitted | .resid | .hat | .sigma | .cooksd | .std.resid |
|---|---|---|---|---|---|---|---|
| 691 | 17.9 | 658 | 32.7 | 0.00442 | 18.5 | 0.00689 | 1.76 |
| 661 | 21.5 | 650 | 11.3 | 0.00475 | 18.6 | 0.000893 | 0.612 |
| 644 | 18.7 | 656 | -12.7 | 0.00297 | 18.6 | 0.0007 | -0.685 |
| 648 | 17.4 | 659 | -11.7 | 0.00586 | 18.6 | 0.00117 | -0.629 |
| 641 | 18.7 | 656 | -15.5 | 0.00301 | 18.6 | 0.00105 | -0.836 |
| 606 | 21.4 | 650 | -44.6 | 0.00446 | 18.5 | 0.013 | -2.4 |
The expected value of the residuals is 0 E[u]=0
The variance of the residuals over X is constant: var(u|X)=σ2u
Errors are not correlated across observations: cor(ui,uj)=0∀i≠j
There is no correlation between X and the error term: cor(X,u)=0 or E[u|X]=0

Assumptions 1 and 2 assume that errors are coming from the same (normal) distribution u∼N(0,σu)
We often can visually check by plotting a histogram of u
ggplot(data = aug_reg)+ aes(x = .resid)+ geom_histogram(color="white", fill = "pink")+ labs(x = expression(paste("Residual, ", hat(u))))+ theme_pander(base_family = "Fira Sans Condensed", base_size=20)
ggplot(data = aug_reg)+ aes(x = .resid)+ geom_histogram(color="white", fill = "pink")+ labs(x = expression(paste("Residual, ", hat(u))))+ theme_pander(base_family = "Fira Sans Condensed", base_size=20)

ggplot(data = aug_reg)+ aes(x = .resid)+ geom_histogram(color="white", fill = "pink")+ labs(x = expression(paste("Residual, ", hat(u))))+ theme_pander(base_family = "Fira Sans Condensed", base_size=20)
aug_reg %>% summarize(E_u = mean(.resid), sd_u = sd(.resid))
| E_u | sd_u |
|---|---|
| 3.7e-13 | 18.6 |

str).resid)ggplot(data = aug_reg)+ aes(x = str, y = .resid)+ geom_point(color="blue")+ geom_hline(aes(yintercept = 0), color="red")+ labs(x = "Student to Teacher Ratio", y = expression(paste("Residual, ", hat(u))))+ theme_pander(base_family = "Fira Sans Condensed", base_size=20)
str).resid)ggplot(data = aug_reg)+ aes(x = str, y = .resid)+ geom_point(color="blue")+ geom_hline(aes(yintercept = 0), color="red")+ labs(x = "Student to Teacher Ratio", y = expression(paste("Residual, ", hat(u))))+ theme_pander(base_family = "Fira Sans Condensed", base_size=20)

"Homoskedasticity:" variance of the residuals over X is constant, written: var(u|X)=σ2u
Knowing the value of X does not affect the variance (spread) of the errors

"Heteroskedasticity:" variance of the residuals over X is NOT constant: var(u|X)≠σ2u
This does not cause ^β1 to be biased, but it does cause the standard error of ^β1 to be incorrect
This does cause a problem for inference!

se(^β1)=√var(^β1)=SER√n×sd(X)
se(^β1)=√n∑i=1(Xi−ˉX)2ˆu2[n∑i=1(Xi−ˉX)2]2
This is a heteroskedasticity-robust (or just "robust") method of calculating se(^β1)
Don't learn formula, do learn what heteroskedasticity is and how it affects our model!

Our original scatterplot with regression line
Does the spread of the errors change over different values of str?

Our original scatterplot with regression line
Does the spread of the errors change over different values of str?


Using the ggridges package
Plotting the (conditional) distribution of errors by STR
See that the variation in errors (ˆu) changes across class sizes!




Using the ggridges package
Plotting the (conditional) distribution of errors by x

^wagei=^β0+^β1educi
| Wage | |
|---|---|
| Intercept | -0.90 |
| (0.68) | |
| Years of Schooling | 0.54 *** |
| (0.05) | |
| N | 526 |
| R-Squared | 0.16 |
| SER | 3.38 |
| *** p < 0.001; ** p < 0.01; * p < 0.05. | |

^wagei=^β0+^β1educi
| Wage | |
|---|---|
| Intercept | -0.90 |
| (0.68) | |
| Years of Schooling | 0.54 *** |
| (0.05) | |
| N | 526 |
| R-Squared | 0.16 |
| SER | 3.38 |
| *** p < 0.001; ** p < 0.01; * p < 0.05. | |


Using the ggridges package
Plotting the (conditional) distribution of errors by education

bptest() with lmtest package in Rbptest() with lmtest package in R# install.packages("lmtest")library("lmtest")bptest(school_reg)
## ## studentized Breusch-Pagan test## ## data: school_reg## BP = 5.7936, df = 1, p-value = 0.01608# install.packages("lmtest")library("lmtest")bptest(wage_reg)
## ## studentized Breusch-Pagan test## ## data: wage_reg## BP = 15.306, df = 1, p-value = 9.144e-05Heteroskedasticity is easy to fix with software that can calculate robust standard errors (using the more complicated formula above)
Easiest method is to use estimatr package
lm_robust() command (instead of lm) to run regressionse_type="stata" to calculate robust SEs using the formula above#install.packages("estimatr")library(estimatr)school_reg_robust <-lm_robust(testscr ~ str, data = CASchool, se_type = "stata")school_reg_robust
## Estimate Std. Error t value Pr(>|t|) CI Lower CI Upper## (Intercept) 698.932952 10.3643599 67.436191 9.486678e-227 678.560192 719.305713## str -2.279808 0.5194892 -4.388557 1.446737e-05 -3.300945 -1.258671## DF## (Intercept) 418## str 418library(huxtable)huxreg("Normal" = school_reg, "Robust" = school_reg_robust, coefs = c("Intercept" = "(Intercept)", "STR" = "str"), statistics = c("N" = "nobs", "R-Squared" = "r.squared", "SER" = "sigma"), number_format = 2)
| Normal | Robust | |
|---|---|---|
| Intercept | 698.93 *** | 698.93 *** |
| (9.47) | (10.36) | |
| STR | -2.28 *** | -2.28 *** |
| (0.48) | (0.52) | |
| N | 420 | 420 |
| R-Squared | 0.05 | 0.05 |
| SER | 18.58 | |
| *** p < 0.001; ** p < 0.01; * p < 0.05. | ||
Errors are not correlated across observations: cor(ui,uj)=0∀i≠j
For simple cross-sectional data, this is rarely an issue
Time-series & panel data nearly always contain serial correlation or autocorrelation between errors
Errors may be clustered
We'll deal with these fixes when we talk about panel data (or time-series if necessary)

Outliers can affect the slope (and intercept) of the line and add bias
In any case, compare how including/dropping outliers affects regression and always discuss outliers!

huxreg("No Outliers" = school_reg, "Outliers" = school_outlier_reg, coefs = c("Intercept" = "(Intercept)", "STR" = "str"), statistics = c("N" = "nobs", "R-Squared" = "r.squared", "SER" = "sigma"), number_format = 2)
| No Outliers | Outliers | |
|---|---|---|
| Intercept | 698.93 *** | 641.40 *** |
| (9.47) | (11.21) | |
| STR | -2.28 *** | 0.71 |
| (0.48) | (0.57) | |
| N | 420 | 423 |
| R-Squared | 0.05 | 0.00 |
| SER | 18.58 | 23.76 |
| *** p < 0.001; ** p < 0.01; * p < 0.05. | ||

car package has an outlierTest command to run on the regressionlibrary("car")# Use Bonferonni test outlierTest(school_outlier_reg) # will point out which obs #s seem outliers
## rstudent unadjusted p-value Bonferroni p## 422 8.822768 3.0261e-17 1.2800e-14## 423 7.233470 2.2493e-12 9.5147e-10## 421 6.232045 1.1209e-09 4.7414e-07# find these observationsCA.outlier %>% slice(c(422,423,421))
| observat | district | testscr | str |
|---|---|---|---|
| 422 | Crazy School 2 | 850 | 28 |
| 423 | Crazy School 3 | 820 | 29 |
| 421 | Crazy School 1 | 800 | 30 |
Keyboard shortcuts
| ↑, ←, Pg Up, k | Go to previous slide |
| ↓, →, Pg Dn, Space, j | Go to next slide |
| Home | Go to first slide |
| End | Go to last slide |
| Number + Return | Go to specific slide |
| b / m / f | Toggle blackout / mirrored / fullscreen mode |
| c | Clone slideshow |
| p | Toggle presenter mode |
| t | Restart the presentation timer |
| ?, h | Toggle this help |
| o | Tile View: Overview of Slides |
| Esc | Back to slideshow |
^β1∼N(E[^β1],σ^β1)

^β1∼N(E[^β1],σ^β1)
Center of the distribution (last class)
How precise is our estimate? (today)
† Under the 4 assumptions about u (particularly, cor(X,u)=0).
‡ Standard “error” is the analog of standard deviation when talking about
the sampling distribution of a sample statistic (such as ˉX or ^β1).

var(^β1)=(SER)2n×var(X)
se(^β1)=√var(^β1)=SER√n×sd(X)
† Recall from last class, the Standard Error of the Regression ^σu=√∑^ui2n−2






summary(school_reg) # get full summary
## ## Call:## lm(formula = testscr ~ str, data = CASchool)## ## Residuals:## Min 1Q Median 3Q Max ## -47.727 -14.251 0.483 12.822 48.540 ## ## Coefficients:## Estimate Std. Error t value Pr(>|t|) ## (Intercept) 698.9330 9.4675 73.825 < 2e-16 ***## str -2.2798 0.4798 -4.751 2.78e-06 ***## ---## Signif. codes: 0 '***' 0.001 '**' 0.01 '*' 0.05 '.' 0.1 ' ' 1## ## Residual standard error: 18.58 on 418 degrees of freedom## Multiple R-squared: 0.05124, Adjusted R-squared: 0.04897 ## F-statistic: 22.58 on 1 and 418 DF, p-value: 2.783e-06
broom's tidy() function creates a tidy tibble of regression output# load broomlibrary(broom)# tidy regression outputtidy(school_reg)
## # A tibble: 2 × 5## term estimate std.error statistic p.value## <chr> <dbl> <dbl> <dbl> <dbl>## 1 (Intercept) 699. 9.47 73.8 6.57e-242## 2 str -2.28 0.480 -4.75 2.78e- 6broom's glance() gives us summary statistics about the regressionglance(school_reg)
## # A tibble: 1 × 12## r.squared adj.r.squared sigma statistic p.value df logLik AIC BIC## <dbl> <dbl> <dbl> <dbl> <dbl> <dbl> <dbl> <dbl> <dbl>## 1 0.0512 0.0490 18.6 22.6 0.00000278 1 -1822. 3650. 3663.## # … with 3 more variables: deviance <dbl>, df.residual <int>, nobs <int>Professional journals and papers often have a regression table, including:
Later: multiple rows & columns for multiple variables & models
| Test Score | |
|---|---|
| Intercept | 698.93 *** |
| (9.47) | |
| STR | -2.28 *** |
| (0.48) | |
| N | 420 |
| R-Squared | 0.05 |
| SER | 18.58 |
| *** p < 0.001; ** p < 0.01; * p < 0.05. | |
You will need to first install.packages("huxtable")
Load with library(huxtable)
Command: huxreg()
Main argument is the name of your lm object
Default output is fine, but often we want to customize a bit
# install.packages("huxtable")library(huxtable)huxreg(school_reg)
| (1) | |
|---|---|
| (Intercept) | 698.933 *** |
| (9.467) | |
| str | -2.280 *** |
| (0.480) | |
| N | 420 |
| R2 | 0.051 |
| logLik | -1822.250 |
| AIC | 3650.499 |
| *** p < 0.001; ** p < 0.01; * p < 0.05. | |
"Test Score" = school_reg
"Test Score" = school_reg
coefs = c("Intercept" = "(Intercept)", "STR" = "str")
"Test Score" = school_reg
coefs = c("Intercept" = "(Intercept)", "STR" = "str")
statistics = c("N" = "nobs", "R-Squared" = "r.squared", "SER" = "sigma")
"Test Score" = school_reg
coefs = c("Intercept" = "(Intercept)", "STR" = "str")
statistics = c("N" = "nobs", "R-Squared" = "r.squared", "SER" = "sigma")
number_format = 2
huxreg("Test Score" = school_reg, coefs = c("Intercept" = "(Intercept)", "STR" = "str"), statistics = c("N" = "nobs", "R-Squared" = "r.squared", "SER" = "sigma"), number_format = 2)
huxreg("Test Score" = school_reg, coefs = c("Intercept" = "(Intercept)", "STR" = "str"), statistics = c("N" = "nobs", "R-Squared" = "r.squared", "SER" = "sigma"), number_format = 2)
| Test Score | |
|---|---|
| Intercept | 698.93 *** |
| (9.47) | |
| STR | -2.28 *** |
| (0.48) | |
| N | 420 |
| R-Squared | 0.05 |
| SER | 18.58 |
| *** p < 0.001; ** p < 0.01; * p < 0.05. | |
huxtable is one package you can use
I used to only use stargazer, but as it was originally meant for STATA, it has limits and problems
We often look at the residuals of a regression to get more insight about its goodness of fit and its bias
Recall broom's augment creates some useful new variables
.fitted are fitted (predicted) values from model, i.e. ˆYi.resid are residuals (errors) from model, i.e. ˆuiaug_reg<-augment(school_reg)aug_reg %>% head()
| testscr | str | .fitted | .resid | .hat | .sigma | .cooksd | .std.resid |
|---|---|---|---|---|---|---|---|
| 691 | 17.9 | 658 | 32.7 | 0.00442 | 18.5 | 0.00689 | 1.76 |
| 661 | 21.5 | 650 | 11.3 | 0.00475 | 18.6 | 0.000893 | 0.612 |
| 644 | 18.7 | 656 | -12.7 | 0.00297 | 18.6 | 0.0007 | -0.685 |
| 648 | 17.4 | 659 | -11.7 | 0.00586 | 18.6 | 0.00117 | -0.629 |
| 641 | 18.7 | 656 | -15.5 | 0.00301 | 18.6 | 0.00105 | -0.836 |
| 606 | 21.4 | 650 | -44.6 | 0.00446 | 18.5 | 0.013 | -2.4 |
The expected value of the residuals is 0 E[u]=0
The variance of the residuals over X is constant: var(u|X)=σ2u
Errors are not correlated across observations: cor(ui,uj)=0∀i≠j
There is no correlation between X and the error term: cor(X,u)=0 or E[u|X]=0

Assumptions 1 and 2 assume that errors are coming from the same (normal) distribution u∼N(0,σu)
We often can visually check by plotting a histogram of u
ggplot(data = aug_reg)+ aes(x = .resid)+ geom_histogram(color="white", fill = "pink")+ labs(x = expression(paste("Residual, ", hat(u))))+ theme_pander(base_family = "Fira Sans Condensed", base_size=20)
ggplot(data = aug_reg)+ aes(x = .resid)+ geom_histogram(color="white", fill = "pink")+ labs(x = expression(paste("Residual, ", hat(u))))+ theme_pander(base_family = "Fira Sans Condensed", base_size=20)

ggplot(data = aug_reg)+ aes(x = .resid)+ geom_histogram(color="white", fill = "pink")+ labs(x = expression(paste("Residual, ", hat(u))))+ theme_pander(base_family = "Fira Sans Condensed", base_size=20)
aug_reg %>% summarize(E_u = mean(.resid), sd_u = sd(.resid))
| E_u | sd_u |
|---|---|
| 3.7e-13 | 18.6 |

str).resid)ggplot(data = aug_reg)+ aes(x = str, y = .resid)+ geom_point(color="blue")+ geom_hline(aes(yintercept = 0), color="red")+ labs(x = "Student to Teacher Ratio", y = expression(paste("Residual, ", hat(u))))+ theme_pander(base_family = "Fira Sans Condensed", base_size=20)
str).resid)ggplot(data = aug_reg)+ aes(x = str, y = .resid)+ geom_point(color="blue")+ geom_hline(aes(yintercept = 0), color="red")+ labs(x = "Student to Teacher Ratio", y = expression(paste("Residual, ", hat(u))))+ theme_pander(base_family = "Fira Sans Condensed", base_size=20)

"Homoskedasticity:" variance of the residuals over X is constant, written: var(u|X)=σ2u
Knowing the value of X does not affect the variance (spread) of the errors

"Heteroskedasticity:" variance of the residuals over X is NOT constant: var(u|X)≠σ2u
This does not cause ^β1 to be biased, but it does cause the standard error of ^β1 to be incorrect
This does cause a problem for inference!

se(^β1)=√var(^β1)=SER√n×sd(X)
se(^β1)=√n∑i=1(Xi−ˉX)2ˆu2[n∑i=1(Xi−ˉX)2]2
This is a heteroskedasticity-robust (or just "robust") method of calculating se(^β1)
Don't learn formula, do learn what heteroskedasticity is and how it affects our model!

Our original scatterplot with regression line
Does the spread of the errors change over different values of str?

Our original scatterplot with regression line
Does the spread of the errors change over different values of str?


Using the ggridges package
Plotting the (conditional) distribution of errors by STR
See that the variation in errors (ˆu) changes across class sizes!




Using the ggridges package
Plotting the (conditional) distribution of errors by x

^wagei=^β0+^β1educi
| Wage | |
|---|---|
| Intercept | -0.90 |
| (0.68) | |
| Years of Schooling | 0.54 *** |
| (0.05) | |
| N | 526 |
| R-Squared | 0.16 |
| SER | 3.38 |
| *** p < 0.001; ** p < 0.01; * p < 0.05. | |

^wagei=^β0+^β1educi
| Wage | |
|---|---|
| Intercept | -0.90 |
| (0.68) | |
| Years of Schooling | 0.54 *** |
| (0.05) | |
| N | 526 |
| R-Squared | 0.16 |
| SER | 3.38 |
| *** p < 0.001; ** p < 0.01; * p < 0.05. | |


Using the ggridges package
Plotting the (conditional) distribution of errors by education

bptest() with lmtest package in Rbptest() with lmtest package in R# install.packages("lmtest")library("lmtest")bptest(school_reg)
## ## studentized Breusch-Pagan test## ## data: school_reg## BP = 5.7936, df = 1, p-value = 0.01608# install.packages("lmtest")library("lmtest")bptest(wage_reg)
## ## studentized Breusch-Pagan test## ## data: wage_reg## BP = 15.306, df = 1, p-value = 9.144e-05Heteroskedasticity is easy to fix with software that can calculate robust standard errors (using the more complicated formula above)
Easiest method is to use estimatr package
lm_robust() command (instead of lm) to run regressionse_type="stata" to calculate robust SEs using the formula above#install.packages("estimatr")library(estimatr)school_reg_robust <-lm_robust(testscr ~ str, data = CASchool, se_type = "stata")school_reg_robust
## Estimate Std. Error t value Pr(>|t|) CI Lower CI Upper## (Intercept) 698.932952 10.3643599 67.436191 9.486678e-227 678.560192 719.305713## str -2.279808 0.5194892 -4.388557 1.446737e-05 -3.300945 -1.258671## DF## (Intercept) 418## str 418library(huxtable)huxreg("Normal" = school_reg, "Robust" = school_reg_robust, coefs = c("Intercept" = "(Intercept)", "STR" = "str"), statistics = c("N" = "nobs", "R-Squared" = "r.squared", "SER" = "sigma"), number_format = 2)
| Normal | Robust | |
|---|---|---|
| Intercept | 698.93 *** | 698.93 *** |
| (9.47) | (10.36) | |
| STR | -2.28 *** | -2.28 *** |
| (0.48) | (0.52) | |
| N | 420 | 420 |
| R-Squared | 0.05 | 0.05 |
| SER | 18.58 | |
| *** p < 0.001; ** p < 0.01; * p < 0.05. | ||
Errors are not correlated across observations: cor(ui,uj)=0∀i≠j
For simple cross-sectional data, this is rarely an issue
Time-series & panel data nearly always contain serial correlation or autocorrelation between errors
Errors may be clustered
We'll deal with these fixes when we talk about panel data (or time-series if necessary)

Outliers can affect the slope (and intercept) of the line and add bias
In any case, compare how including/dropping outliers affects regression and always discuss outliers!

huxreg("No Outliers" = school_reg, "Outliers" = school_outlier_reg, coefs = c("Intercept" = "(Intercept)", "STR" = "str"), statistics = c("N" = "nobs", "R-Squared" = "r.squared", "SER" = "sigma"), number_format = 2)
| No Outliers | Outliers | |
|---|---|---|
| Intercept | 698.93 *** | 641.40 *** |
| (9.47) | (11.21) | |
| STR | -2.28 *** | 0.71 |
| (0.48) | (0.57) | |
| N | 420 | 423 |
| R-Squared | 0.05 | 0.00 |
| SER | 18.58 | 23.76 |
| *** p < 0.001; ** p < 0.01; * p < 0.05. | ||

car package has an outlierTest command to run on the regressionlibrary("car")# Use Bonferonni test outlierTest(school_outlier_reg) # will point out which obs #s seem outliers
## rstudent unadjusted p-value Bonferroni p## 422 8.822768 3.0261e-17 1.2800e-14## 423 7.233470 2.2493e-12 9.5147e-10## 421 6.232045 1.1209e-09 4.7414e-07# find these observationsCA.outlier %>% slice(c(422,423,421))
| observat | district | testscr | str |
|---|---|---|---|
| 422 | Crazy School 2 | 850 | 28 |
| 423 | Crazy School 3 | 820 | 29 |
| 421 | Crazy School 1 | 800 | 30 |